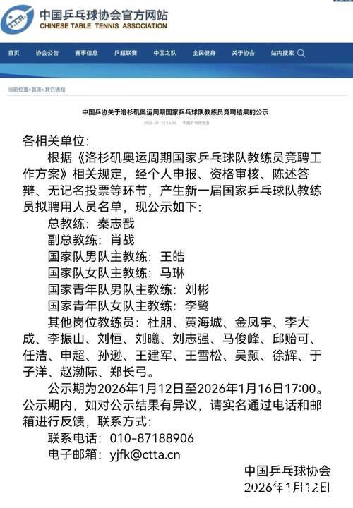
当中国乒协公示最新一轮国乒教练员竞聘结果后,球迷和业内立刻将视线聚焦到两个名字上——秦志戬拟任总教练 肖战拟任副总教练。这一人事安排不仅是岗位上的简单变动,更像是一场关于传承与革新的信号:在巴黎奥运周期和更长远的未来,中国乒乓球队将以怎样的思路继续保持统治力,如何在激烈的国际竞争中完成新老交替,这些问题都被浓缩在这次教练组的重要调整之中。

如果回顾近十几年的世界乒坛格局就会发现,中国队始终是金牌榜和积分榜上的绝对主角,但这种优势从来不是“躺赢”。规则更迭、对手崛起、技术演变,再加上队内代际更替,让每一个奥运周期都像一次重新出发。在这样的背景下,让深度参与东京奥运和巴黎备战工作的秦志戬担任总教练,让在女队与双打领域颇有建树的肖战出任副总教练,是一次兼顾成绩、经验与未来布局的整体选择。换句话说,这是一支以稳为基、以变应变的教练团队。
从履历上看,秦志戬从运动员时代就与国乒渊源颇深,退役后长期在男队一线从事教练工作,曾执教多位世界冠军,被外界视为“熟悉国乒脉搏的技术派教练”。他善于结合现代乒乓球对力量、节奏和落点的复合要求,帮助运动员打造更加立体化的技战术体系。近年来,樊振东在大赛中的稳定性提升、梁靖崑和林高远等主力的心理调整,都与其团队的系统训练密切相关。相比之下,肖战则被认为更擅长挖掘球员潜力,在细腻的技术打磨和心态建设方面尤为突出,他在女队时期对技术细节的“吹毛求疵”,被不少弟子视为成长关键。

这次中国乒协公示的国乒教练员竞聘结果,体现了一个重要方向:以公开竞聘的方式任命总教练、副总教练,强调“能者上、优者选”的用人导向。过去外界难免会把教练任命想象成“内部指定”,而如今通过竞聘和公示的方式,既有利于提高决策透明度,也在教练队伍中形成良性竞争氛围。对国乒这样一支常年站在世界之巅的队伍来说,制度层面的优化,不亚于一次关键技术升级。公开、公平、竞聘上岗,意味着无论是秦志戬还是肖战,都是在严格考评和综合衡量后脱颖而出,而不是顺理成章的“排班接棒”。
从技术和战术发展角度看,这套新教练班底将面对一个与以往不同的国际环境。近年来,日本、德国、韩国以及一些欧洲新锐不断在男子和女子项目上发起冲击,年轻一代选手攻势凶猛、战术多变,尤其在发接发和中远台对拉环节下足功夫。要想继续捍卫“国乒”的话语权,总教练团队需要在传统优势项目上持续升级,同时进一步提升混双、女单、团体等细分项目的整体统筹能力。秦志戬作为总教练,更像是整个技战术框架的总设计师,而肖战则是分项目、分小组落地执行的关键节点,两者配合得好与不好,将直接影响巴黎之后的整个周期。
以男队为例,一个典型的案例就是如何让主力阵容完成从“老中青”到“新中坚”的平稳过渡。东京周期到巴黎周期间,马龙逐渐从绝对核心变为精神领袖,而樊振东则成长为真正意义上的“一号人物”,这背后离不开教练组对训练强度、比赛安排以及心理减压的综合规划。在压力最大的世乒赛和奥运模拟赛阶段,秦志戬团队采用分目标分阶段的备战模式:短期解决技术薄弱环节,中期强化体能与节奏适应,长期在大赛环境中磨炼抗压能力。这种“系统工程思路”很大程度上为男队的稳定发挥打下了基础,也给他此番拟任总教练增添了含金量。
而在女队方向上,肖战曾一度参与指导多位女队主力,其训练理念中有一个被经常提起的关键词——细节。从发球动作的隐蔽性,到接发时手腕的微小调整,每一个技术环节都会被他拆解到极致。在队内对抗赛中,他常常会根据运动员临场表现,直接提出针对性的小战术建议,比如在对手节奏偏快时主动增加落点变化,在比分焦灼时灵活使用暂停,以此打断对手状态。这种兼具技术深度和临场判断力的执教风格,让他在执教生涯中多次成为运动员“关键时刻的定心丸”,也为其拟任副总教练提供了坚实支撑。
值得注意的是,新一届教练组不仅要在技战术上持续创新,还要面对“后奥运时代”的舆论与传播环境。社交媒体极大放大了每一次失误和挫折的曝光度,也让年轻队员在成名更早的同时承受了更重的心理压力。对于总教练和副总教练来说,如何在严格训练与心理疏导之间找到平衡,如何利用新媒体塑造积极健康的队伍形象,已经成为不可回避的新命题。秦志戬和肖战的组合,一定程度上具备“技术+管理+沟通”的复合能力:一方面坚持训练标准和内部纪律,另一方面又兼顾人文关怀与舆情引导,帮助队员把注意力更多地集中到球台本身。
从中国乒协的角度来看,采用竞聘方式确定国乒教练团队,也是对教练资源的一次优化配置。竞聘过程往往包括工作述职、成绩回顾、未来规划与答辩等环节,在这一过程中,不同竞聘者会提出自己的备战思路和人才培养框架,管理层可以综合比较各种方案的可行性与创新性。最终秦志戬拟任总教练 肖战拟任副总教练,本身就是多轮权衡后的结果:既考虑到他们在现有岗位上取得的战绩,也重视其未来对队伍结构和技术路线的规划。换句话说,这不仅是对过去成绩的肯定,更是对未来愿景的押注。
从更长远的视角看,这次教练组调整还有一个重要价值——为国乒构建持续输送教练人才的梯队。过去大家更多关注运动员的“新老更替”,现在则逐渐意识到教练团队也需要更新迭代。年轻教练需要成长空间,资深教练也需要在更高平台发挥统筹作用。通过公开竞聘、分级任命、明确职责,可以形成一个自下而上的成长通道:基层教练通过青少年培养和省队成绩获得认可,逐步进入国家队一线,最终参与总教练、副总教练等高层岗位的竞争。这样的良性循环,有助于保证中国乒乓球在管理和技术层面始终保持活力和前瞻性。
站在当下节点回望,中国乒协公示的这份国乒教练员竞聘结果,既是一次阶段性的总结,也是新篇章的起点。秦志戬拟任总教练 肖战拟任副总教练,不仅意味着两位熟悉的名字走到了更重要的位置,也意味着国乒在“稳定压倒一切”和“敢于革新突破”之间,找到了新的平衡点。未来无论是在奥运赛场,还是在世乒赛、世界杯和各类巡回赛中,这一教练组合都将承担起巨大的压力与责任。而对所有关心中国乒乓球的人来说,更值得期待的,或许不是某一场比赛的胜负,而是这支队伍在新领导架构下,如何继续书写属于国乒的时代故事。
